

近日
2023年福建省改革优秀案例
评选活动表扬名单公布
热烈祝贺
漳州市纪委监委
《创新农村集体“三资”管理
“四定一督”机制》
荣获
2023年福建省改革优秀案例
——试点探索先行类十佳优秀案例
详情如下↓↓↓
日前,记者从福建省委改革办获悉,2023年福建省改革优秀案例评选活动表扬名单公布,35个优秀案例从全省160个推荐参评案例中脱颖而出、榜上有名。
去年以来,我省各级各部门坚持用好改革这个关键一招,把改革的精神、改革的思维、改革的方法贯穿各项工作之中,强化改革系统集成和整体协同,注重授权改革与放权改革相结合、顶层设计与基层探索相结合,改革工作呈现多点突破、上下联动、亮点纷呈的良好态势,涌现出一批改革味浓、成色足且具有创新性、引领性、突破性的改革典型,多项经验做法被中央和国家部委复制推广,为推进中国式现代化福建实践注入了活力动力。
此次评选活动按照省委关于发挥改革典型示范引领作用的部署要求,结合深入实施“三争”行动,注重与我省贯彻落实党的二十大精神纵深推进全面深化改革实施方案明确的9大领域改革任务、59个重点改革项目贯通起来,注重与省委深改委年度工作要点以及深入开展“一市一试点”“一县一特色”专项改革结合起来,将参评范围全面拓展至省市县三级党政机关、企事业单位、群团组织以及中央驻闽机构,并创新设置评选类别,评出“综合示范改革”类案例10个、“试点探索先行”类案例10个、“特色微创新”类案例15个,充分调动各方面改革积极性,更加突出可复制可推广的综合效果,推动形成勇于创新、真抓实干、开拓奋进的浓厚改革氛围。
2023年福建省改革优秀案例评选活动
表扬案例名单
(排名不分先后)
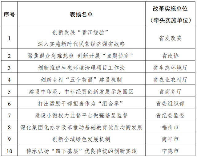
(一)综合示范改革类

(二)试点探索先行类

(三)特色微创新类

免责声明|机构设置|联系方式|主管:中国行为法学会|主办:中国行为法学会廉政研究委员会
中国互联网举报中心|北京互联网举报中心|北京网络行业协会|网络 110报警服务|不良节目举报|中国互联网协会|北京文化市场举报热线|首都互联网协会
©2013-2026 zglzfzw.cn 版权所有京ICP备19043966号京公网安备11010802024797号